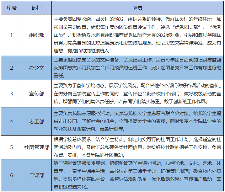
智能制造与控制工程学院团总支成立于2014年,是在学院党总支和校团委领导下的基层共青团组织。其组织架构清晰完善:目前团总支委员会设书记1名、副书记2名,下辖组织部、宣传部、办公室、社团管理部、志工部、二课部 6个职能部门,下设90个团支部,管理团员963名。
学院团总支以开展具有导向性、群体性和实效性的活动为核心,主要涵盖四大工作方向:一是强化团员青年思想政治教育,引导学生树立正确的世界观、人生观和价值观,积极向党组织靠拢;二是培养广大青年学生自我教育、管理、约束、服务意识及社会活动能力;三是充分发挥党团组织桥梁纽带作用,密切联系团员青年与学校各职能部门、其他高校及社会团体的交流合作;四是活跃校园思想文化,推动学校文明建设,彰显智能制造与控制工程学院团总支的工作特色,展现学院团员的精神风貌。
学院团总支为青年学生健康成长和全面发展创造了良好条件,获得多项荣誉:多次被学校评为“五四红旗团总支”、“暑期‘三下乡’社会实践活动优秀组织单位”、“大学生志愿服务西部计划优秀组织单位”,2016年被评为“济南市五四红旗团总支”。同时,团总支书记辛晨阳连续多年荣获 “齐鲁理工学院共青团先进工作者”、“优秀学生会指导老师”等荣誉称号。
团总支各职能部门主要职责
