{/eyou:adv}

社团组织

当前栏目

当前位置:首页 > 艺术学院 > 学团工作 > 社团组织 >

设计手绘社团简介

更新时间:2024-05-24 13:36

设计手绘社团成立于2023年,属于兴趣文艺类社团,是学生们提高手绘技巧的团体,是喜爱手绘的人展现自我手绘和设计实力的一个平台,致力于让想学习艺术手绘和对其感兴趣的同学提高自己的设计和绘画素养。

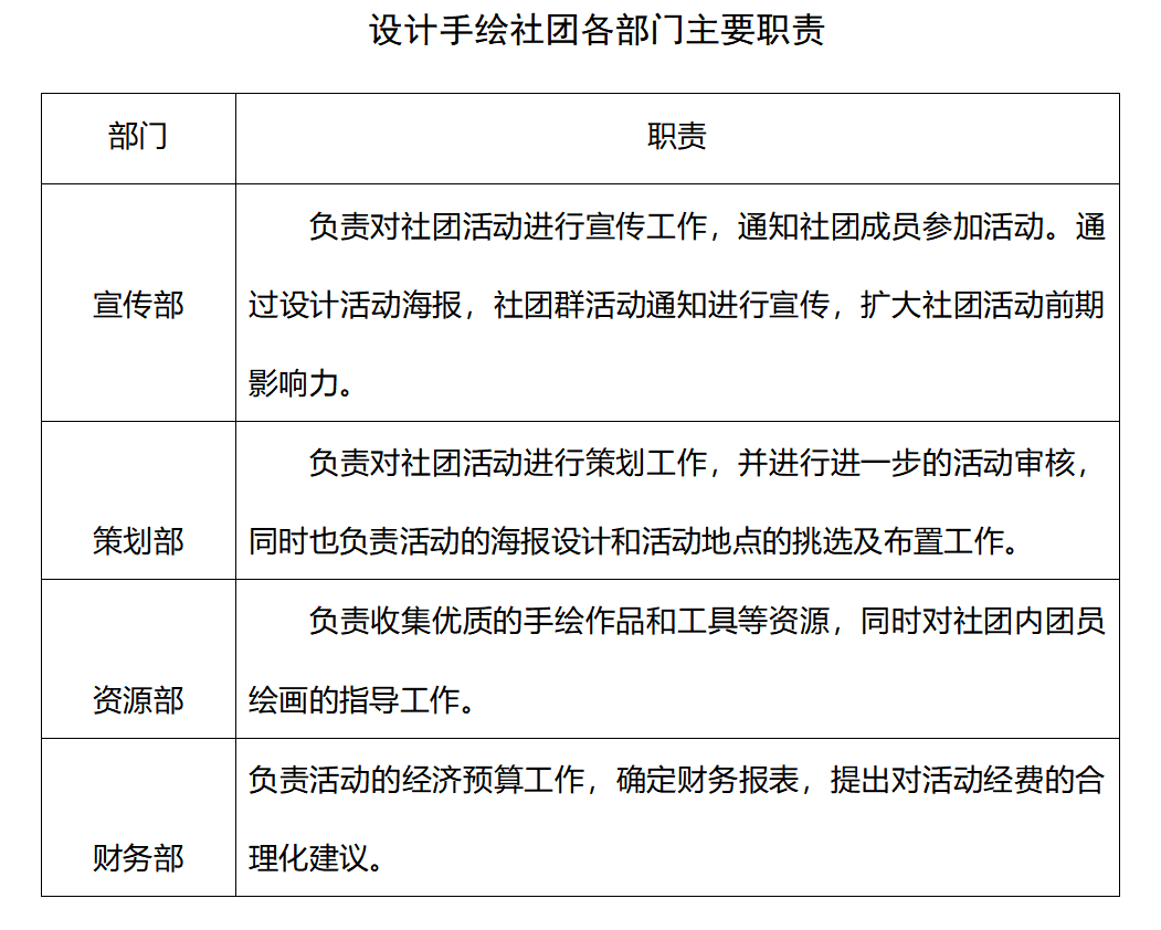
设计手绘社团设有社长一名,副社长一名,团支书一名以及两位绘画指导。下设宣传部、策划部、资源部和财务部,现有社员46名。

11111.png

版权:齐鲁理工学院  艺术学院  济南校区:济南市经十东路3028号  曲阜校区:曲阜市有朋路105号  鲁ICP备15010726号-1  鲁公网安备37018102000736号