{/eyou:adv}
党支部建设
当前栏目新闻与传播学院党支部成立于2024年9月11日,隶属于中国共产党齐鲁理工学院委员会。
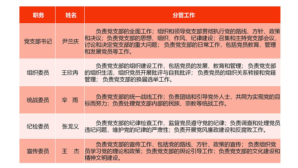
截止2025年4月,新闻与传播学院党支部共有党员32名,正式党员26名,预备党员6名,其中教职工党员19名,学生党员13名。尹兰庆同志担任党支部书记,王欣冉同志担任党支部组织委员,王杰同志担任宣传委员,辛雨同志担任统战委员,张龙义同志担任纪检委员。
新闻与传播学院党支部以习近平新时代中国特色社会主义思想为统领,扎实做好基层党建工作,夯实立德树人根本,用心打响有显著专业特色的“文化自信”“文化共建”“文化育人”三张牌,变文化软实力为推动发展的“硬实力”。支部按照抓党建促发展的总体思路和要求,始终高举中国特色社会主义旗帜。以马克思列宁主义、毛泽东思想、邓小平理论、“三个代表”重要思想、科学发展观、习近平新时代中国特色社会主义思想为指导,深入开展“学习贯彻习近平新时代中国特色社会主义思想教育”,积极推进学院党支部各项事业的发展。在具体工作方面,新闻与传播学院党支部全面推进党的政治、思想、组织、作风、纪律建设,狠抓思政课堂主阵地,大力推进课程思政,丰富思政实践活动;搞好教职工、学生党员的理论宣传教育,定期召开丰富多彩的团建活动与会议。进一步提高了党的建设与思想政治工作水平。
今后党支部的总体思路是:以习近平新时代中国特色社会主义思想和党的二十大精神为指引,全面贯彻习近平总书记关于党的建设的重要思想、习近平总书记关于教育强国的重要讲话精神以及关于加强高校党建工作的重要论述,立足新闻与传播学院党支部实际,对标“七个有力”标准要求,以立德树人为根本任务,以政治性、时代性、原则性、战斗性为着力点,以提升政治功能和组织功能为重点,构建“1356”党建工作体系为载体,构筑坚强战斗堡垒,建设超一流样板,以高质量党建引领教育学院高质量发展。

