教学督导员听评课工作指南(试行)
发布时间:2025-09-29 16:00
教学督导员听评课是一项专业性强、责任重大的工作,其核心目的不是监督与评判,而是引导与促进,最终目标是帮助教师成长,提升整体教学质量。以下将从“如何听”、“如何评”以及“课堂关注点与评价点”三个维度,为您提供一套系统、专业且具操作性的指南。
一、如何听:听课前的准备与课中的观察
(一) 听课前:有备而来
1.明确目的
本次听课是常规性检查、针对性指导(如帮助新教师),还是示范性观摩?目的不同,关注点有所侧重。
2.熟悉背景
· 课程信息:查阅课程大纲、教学进度表、教材、教案,了解本课在课程体系中的位置和教学目标。
· 教师信息:了解任课教师的基本情况(职称、教龄、教学特点等),做到心中有数。
· 学生信息:了解授课班级的专业、年级,预判学生的基础和可能的需求。
3.拟定计划
根据目的和背景,初步确定本次听课的侧重点(如:互动设计、内容深度、技术应用等)。
4.沟通预热
提前与任课教师沟通,告知听课安排,消除其紧张情绪,强调“共同研讨、共同进步”的宗旨。
(二) 听课时:全景式观察与记录
1.提前入场,整体感知
观察教室环境、教学设备、学生状态、教师准备情况。
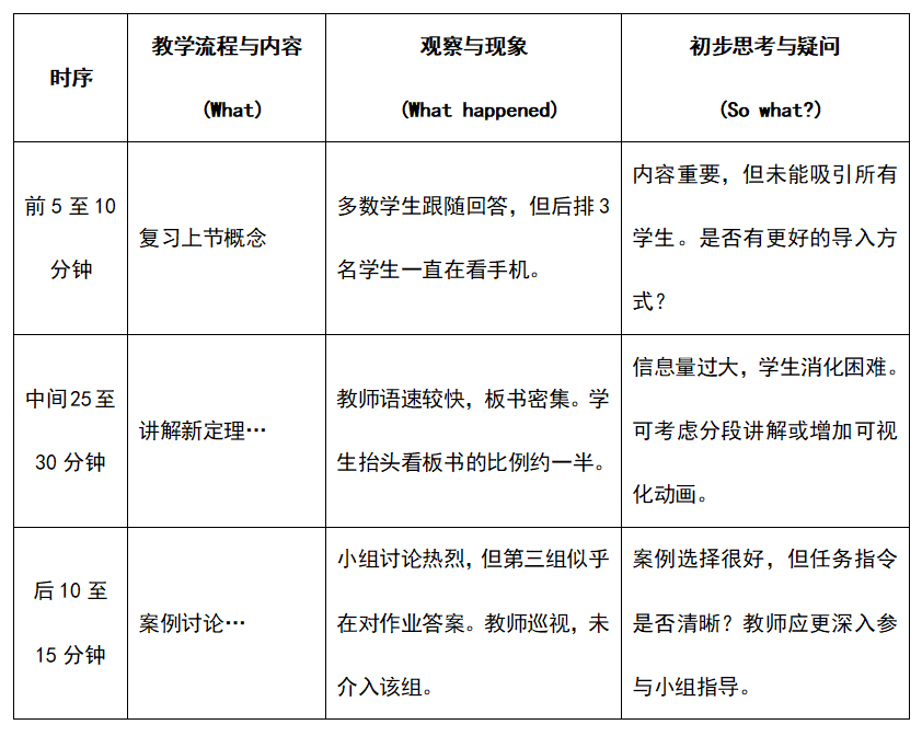
2.“三位一体”记录法
建议将听课记录分为三栏,实现客观记录、即时思考、后续建议的结合。
· [左]教学流程与内容:按时间顺序客观记录教师的教学行为和教学内容(如:提问、讲解、播放视频、小组讨论等)。
· [中]观察与现象:记录学生的反应和课堂现象(如:XX同学积极回答、后排多数学生低头、小组讨论热烈但偏离主题等)。
· [右]初步思考与疑问:即时记录自己的思考、亮点、待商榷之处和疑问(如:这个例子很贴切;此处节奏过快,学生跟不上;为何选择这种分组方式?)。

3.多维度聚焦
不仅是“听”老师讲,更要“看”学生学,“思”教学设计的有效性。
二、课堂上有哪些关注点与评价点(评价维度)
评价应基于学生的学习成效来反观教师的教学设计与实施。其核心在于:是否实现了“以学生为中心”的有效教学。
(一) 教学内容 (What is taught)
· 科学性:内容准确、前沿,无知识性错误。
· 目标性:教学目标明确、具体、可衡量,符合课程大纲和学生实际。
· 重点难点:能准确把握重难点,并采取有效策略予以突破。
· 深度与广度:内容有一定深度和挑战性,能启发思维,同时广度适中,与学生认知水平匹配。
· 思政融合:课程思政元素能自然、有机地融入教学内容,做到“润物细无声”。
(二) 教学设计与方法 (How it's taught)
· 结构流程:教学环节完整(导入、展开、高潮、小结、作业),逻辑清晰,过渡自然,时间分配合理。
· 策略选择:教学方法多样且适用(讲授、讨论、案例、探究、项目式等),与教学内容和目标高度契合。
· 学生参与:设计有互动环节(提问、讨论、演练等),能调动大多数学生积极参与,课堂气氛活跃。
· 技术应用:能有效运用现代教育技术(PPT、在线平台、虚拟仿真等),服务于教学目标,而非炫技或喧宾夺主。
· 因材施教:能关注到学生的差异,有一定个性化指导或任务设计。
(三) 教师素养 (Who teaches)
· 专业功底:展现出扎实的学科知识和学术素养。
· 教学能力:语言清晰流畅、富有感染力;板书工整有条理;课堂组织与管理能力强,能灵活应对突发情况。
· 教学态度:备课充分,充满热情,尊重学生,具有亲和力。
· 师生互动:提问有启发性,能耐心倾听学生回答,给予及时、中肯、建设性的反馈。
(四) 学生学习效果 (What is learned)
· 注意力状态:学生是否专注、投入,跟随教学节奏。
· 参与广度与深度:有多少学生参与了互动?参与是表面的还是深层次的思考?
· 目标达成度:通过课堂提问、随堂练习、表情反馈等,判断学生是否理解了核心内容,本堂课是否达到了预设的教学目标。
· 思维发展:课堂是否激发了学生的好奇心、批判性思维和创造性思维?
(五) 课堂氛围与文化 (The environment)
· 课堂氛围:民主、和谐、积极、相互尊重。
· 师生关系:平等、融洽,教师是引导者而非单纯权威。
三、如何评:课后反馈与交流的艺术
反馈环节是关键,应遵循建设性原则。
(一) 反馈原则
1. 尊重赏识为先:首先充分肯定优点和特色,建立信任。例如:“王老师,今天这节课让我受益匪浅,特别是在...方面做得非常出色。”
2. 对事不对人:针对具体的教学行为和现象进行反馈,而非对教师个人能力下结论。用“我发现...”“我注意到...”代替“你总是...”“你根本不...”。
3. 基于证据:结合听课记录中的具体事例(时间、行为、现象)进行分析,让反馈有根有据,令人信服。
4. 聚焦改进:指出问题的目的是为了共同探讨更好的方法。多提开放式问题,如“如果这个地方...会不会更好?”“您当时是怎么考虑的呢?有没有另一种可能?”
5. 双向对话:反馈是研讨,不是训导。多倾听教师的解释和设计初衷,理解其教学情境和困境。
(二) 反馈内容结构(“汉堡包”法则)
1. 上层(肯定):具体指出2-3个最突出的优点和亮点。
2. 中层(建议):提出1-2个最值得改进的核心问题,并共同探讨改进策略和替代方案。问题要抓大放小,切忌面面俱到。
3. 底层(鼓励与总结):再次总结优势,表达对教师未来发展的期待和信心,并愿意提供持续支持。
(三) 反馈话术示例
· 肯定优点:“您在讲解XX理论时,用的那个生活中的案例非常贴切,我注意到学生们立刻就被吸引住了,抽象的概念一下子就变直观了。”
· 提出建议:“我观察到在小组讨论环节,西南角那个小组似乎有点偏离主题。我在想,如果我们事先提供一个更清晰的讨论框架或者关键问题清单,是不是能更好地诱导他们的思路?您觉得呢?”
· 探讨问题:“这节课的信息容量非常大,后半段感觉部分学生有点跟不上。我们一起来探讨一下,是否有可能将一部分内容调整到下一节课,或者通过线上预习的方式来分担一些压力?”
总结而言,一名优秀的教学督导员,应扮演好“教练员”(Coaching)、“设计师”(Designing)和“催化剂”(Catalyzing)的角色,通过专业、友善、建设性的听评课,激发教师的教学热情与创造力,最终促进人才培养质量的持续提升。