通知公告

当前位置

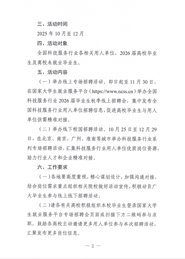
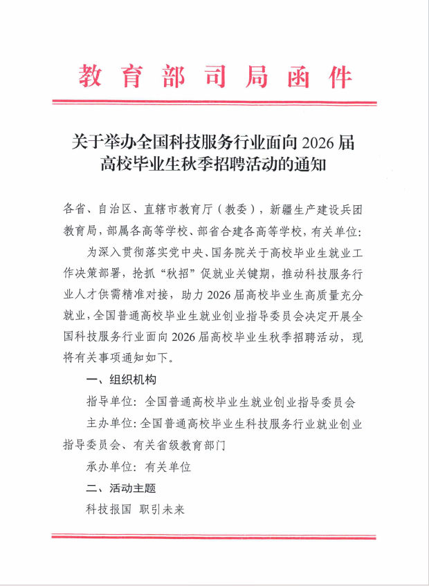
教育部关于举办全国科技服务行业面向2026届高校毕业生秋季招聘活动的通知

发布时间:2025-10-23 10:28







3-6.png

3-7.png



扫一扫
添加学校微信

版权:齐鲁理工学院 就业指导中心 办公地点:创业园一楼 办公电话:0531-85592533 联系邮箱:qllgjiuye@163.com
鲁公网安备37018102000736号 鲁ICP备15010726号-1

微信

顶部