添加时间:2024-06-07 08:58
近日,2024年“挑战杯”山东省大学生创业计划竞赛终审决赛在烟台大学落幕,来自58所高校的218个项目进入终审答辩。
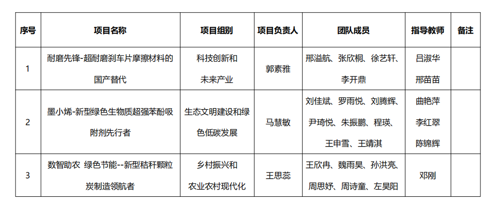
赛事设置了科技创新和未来产业、乡村振兴和农业农村现代化、生态文明建设和绿色低碳发展、文化创意和区域交流合作、社会治理和公共服务等5个组别。
最终,齐鲁理工学院获“挑战杯”,科技创新和未来产业赛道银奖1项,生态文明建设和绿色低碳发展赛道铜奖1项,乡村振兴和农业农村现代化铜奖1项。
上一条:上一篇:我校在大学生科技创新大赛中荣获佳绩
下一条:下一篇:关于2024年校级大学生创新创业训练计划项目立项情况的公示
校内链接
教学平台
友情链接